Insight Journal
  • HOME
  • EDITORIAL BOARD
  • ETHICS POLICY
  • CALL FOR PAPERS
  • SUBMISSION
  • FEE & PAYMENT
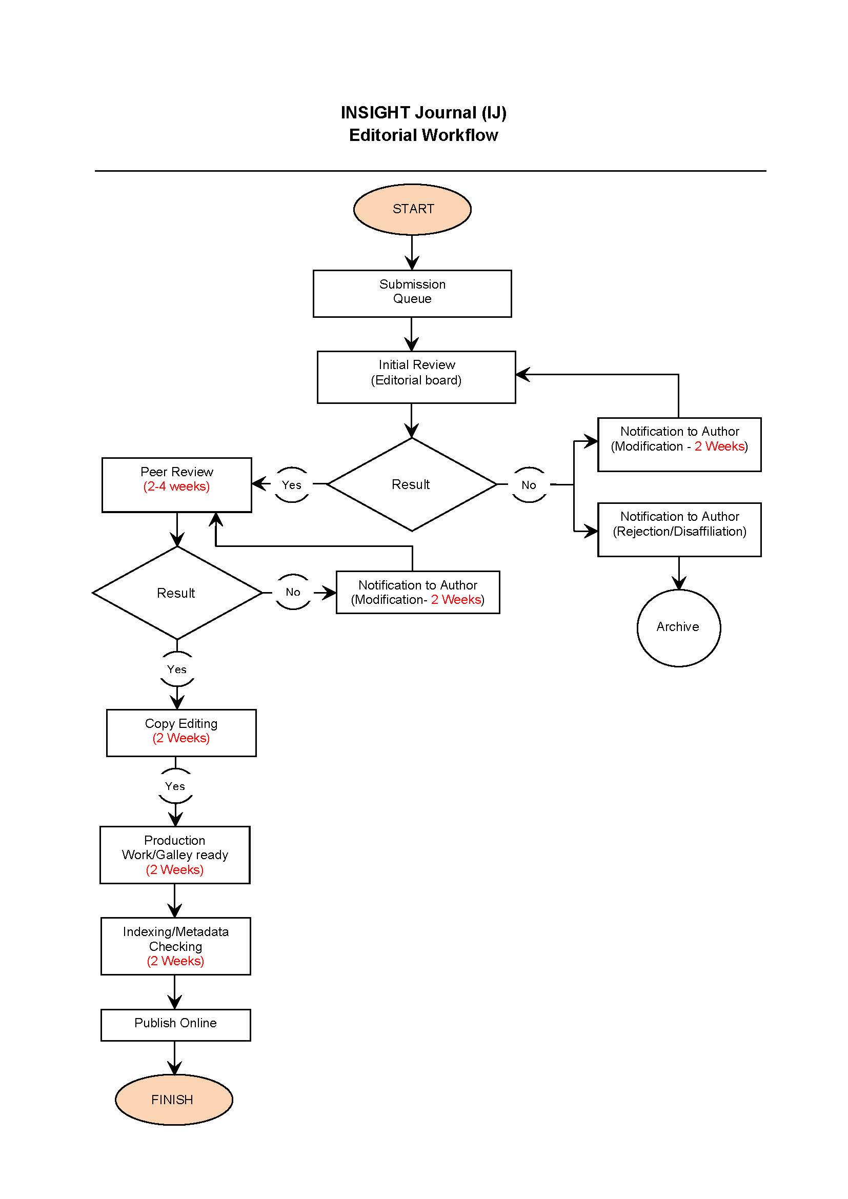
  • EDITORIAL WORKFLOW
  • CONTACT INFORMATION
  • PUBLISHED PAPER

EDITORIAL WORKFLOW

Previous article: CONTACT INFORMATION Prev Next article: FEE & PAYMENT Next